找回密码
 注册

微信登录,快人一步

QQ登录

只需一步,快速开始

楼主: 昊爱无限

废弃的被服是生活垃圾or医疗废物?

    [复制链接]
发表于 2016-6-13 15:47 | 显示全部楼层
废弃的被服为感染性废物。
回复

使用道具 举报

发表于 2016-7-10 09:51 | 显示全部楼层
关于医疗废物的分类问题,其实一直争论不断,实际操作中也很难完全正确分类。按照医疗废物分类目录,被褥肯定属于医疗废物没错,科室按照这个分类标准的话,凡是直接、间接与病人接触的日常生活用品都属于医疗废物,那么有几家医院能把病人用过餐巾纸、厕所纸、尿不湿、卫生巾都按照医疗废物处置了呢?假如医院里的这些属于医疗废物,院外的按照标准预防概念理解的话也属于医疗废物
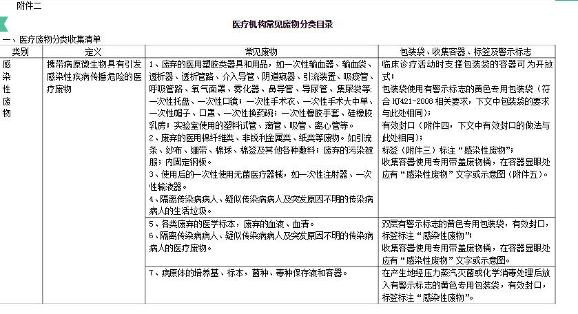
感染性废物  
携带病原微生物具有引发感染性疾病传播危险的医疗废物。 1、被病人血液、体液、排泄物污染的物品,包括:
--—棉球、棉签、引流棉条、纱布及其他各种敷料;
——一次性使用卫生用品、一次性使用医疗用品及一次性医疗器械;
--—废弃的被服;
——其他被病人血液、体液、排泄物污染的物品。
2、医疗机构收治的隔离传染病病人或者疑似传染病病人产生的生活垃圾。
说明:

一次性使用卫生用品是指使用一次后即丢弃的,与人体直接或者间接接触的,并为达到人体生理卫生或者卫生保健目的而使用的各种日常生活用品。

一次性使用医疗用品是指临床用于病人检查、诊断、治疗、护理的指套、手套、吸痰管、阴道窥镜、肛镜、印模托盘、治疗巾、皮肤清洁巾、擦手巾、压舌板、臀垫等接触完整粘膜、皮肤的各类一次性使用医疗、护理用品。

一次性医疗器械指《医疗器械管理条例》及相关配套文件所规定的用于人体的一次性仪器、设备、器具、材料等物品。


3、病原体的培养基、标本和菌种、毒种保存液。
4、各种废弃的医学标本。
5、废弃的血液、血清。
  
6、使用后的一次性使用医疗用品及一次性医疗器械视为感染性废物。
回复

使用道具 举报

  • 打卡等级:即来则安
  • 打卡总奖励:364
  • 最近打卡:2025-09-12 08:51:05
 楼主| 发表于 2016-7-10 18:15 | 显示全部楼层
迎春 发表于 2016-7-10 09:51
关于医疗废物的分类问题,其实一直争论不断,实际操作中也很难完全正确分类。按照医疗废物分类目录,被褥肯 ...

废弃的被服前面有个定语,那就是:被病人血液,体液,分泌物,排泄物污染的。。。难道我们废弃被服之前,被服都被污染了吗?
回复

使用道具 举报

发表于 2016-7-11 16:59 | 显示全部楼层
昊爱无限 发表于 2016-7-10 18:15
废弃的被服前面有个定语,那就是:被病人血液,体液,分泌物,排泄物污染的。。。难道我们废弃被服之前, ...

老师好,我们医院中风病人很多,这个科室被病人尿湿的中单、尿不湿都按照医疗废物处置吗?那病房里厕所里的纸都被“血液、体液污染了”,全部放医疗垃圾处置吗
回复

使用道具 举报

  • 打卡等级:即来则安
  • 打卡总奖励:364
  • 最近打卡:2025-09-12 08:51:05
 楼主| 发表于 2016-7-11 18:22 | 显示全部楼层
迎春 发表于 2016-7-11 16:59
老师好,我们医院中风病人很多,这个科室被病人尿湿的中单、尿不湿都按照医疗废物处置吗?那病房里厕所里 ...

您说的这个问题论坛也曾经有很多老师争论过,如果这些都属于医疗废物的话,那医废的量太大了,不符合减量化的 原则,但是如果不按照医疗废物处置的话,似乎又违背了 “被体液污染.....”的原则,况且,经常会有卫生监督的人检查,认为这些东西按照生活垃圾处置不规范。
确实是一件很纠结的事情,不过我个人认为普通患者的尿垫应该不属于医疗废物,当然,这只是我个人的观点
回复

使用道具 举报

发表于 2017-2-7 16:01 | 显示全部楼层
我认为不算医疗废物,即使按标准也是说被污染的被服
回复

使用道具 举报

发表于 2018-12-24 17:21 | 显示全部楼层
之前医疗废物分类目录里面是把“废弃的被服”放在感染性废物里面。后面2015年7月8号四川省出台了医疗废物减量化方案《四川省医疗机构医疗废物规范化管理实施方案》的通知,里面感染性废物里面改为“废弃的污染被服”,文章最后还有补充说明,不属于医疗废物的常见废物名单,里面第四条:经过消毒处理的废弃医用织物
]XPU_X%FS)C4{VK9_6D}DIU.png

回复

使用道具 举报

发表于 2018-12-24 17:37 | 显示全部楼层
引用截屏为此说明一下,污染的作为感染性废物,未被污染的作为生活垃圾,但是文章不仅仅涉及布类织物还在讨论被芯,枕芯以及褥子,这一类病区医院感染管理规范有说明,定期清洗消毒,被污染及时更换,更换后也应及时清洗消毒。所以可以清洗消毒后再仍生活垃圾,如果没有清洗消毒就仍建议还是仍感染性废物

CTOMJY0(EEI13RX4C{_0DO2.png

$UYE1S9~O8JKH~S`NNVE}CA.png
回复

使用道具 举报

发表于 2019-3-24 10:42 | 显示全部楼层
各位老师,医院报废的手术衣等织物,比病员被服还干净,按生活垃圾处理吗?
回复

使用道具 举报

发表于 2020-7-10 08:57 | 显示全部楼层
但愿有统一的标准,执行起来真的很困难
回复

使用道具 举报

  • 打卡等级:热心大叔
  • 打卡总奖励:1945
  • 最近打卡:2025-09-12 20:24:25
发表于 2020-8-30 22:00 | 显示全部楼层
应该按照国家的标准来执行,就像老师说的那样,一旦被不法分子利用,后果非常严重
回复

使用道具 举报

您需要登录后才可以回帖 登录 | 注册 |

本版积分规则

关闭

站长推荐上一条 /1 下一条

快速回复 返回顶部 返回列表